|
Ein Bericht über den Bau den Umbau und die Funktion meiner Trafowickelmaschine (Schaltpläne und alle Bilder in Grossformat und mit ausführlichen Bildunterschriften auf den Seiten Details und Schaltpläne) (Vorsicht, lange Ladezeiten!)
Vorwort
Die hier beschriebene Maschine ist nicht dafür vorgesehen den professionellen Anbietern Konkurrenz zu machen. Dazu wäre schon die Geschwindigkeit nicht geeignet. Sie ist für gelegentliches Wickeln eines Trafos für Hobbyanwender gedacht, die vorhandene Trafos umwickeln oder auch mal neu wickeln wollen. Dabei habe ich schon Trafokerne bis M102B und Draht bis 1,2mm benutzt. Dickerer Draht geht auch (die Maschine zieht sicher bis über 2mm) der muss dann aber von Hand geführt werden. Darüber hinaus kann natürlich alles gewickelt werden was nötig ist. Ich habe schon HF-/NF-Spulen gewickelt, auch mal Schweißdraht meiner CO2-Schweißmaschine von großer Vorratsspule auf die kleine und was sonst so geht. Und mal eine Achse dünner feilen geht auch gut, zumindest besser als im Schraubstock. Es ist natürlich keine Drehbank. Noch ein paar Worte zur Sicherheit: Beim Benutzen solcher Maschinen sollte immer eine Großpackung gesunder Menschenverstand bereitstehen. Wer unbedingt meint, er müsse eine Krawatte oder Goldkettchen beim Trafowickeln tragen, der kann das ja tun. Er sollte aber sicherheitshalber seinen Nachlass vorher ordnen. Nicht das die Erben noch ins Streiten geraten…. ;-)
Die Vorgeschichte …
ist eine leidvolle. Das gleich in mehrfacher Hinsicht. Zum einen habe ich die hier beschriebene Maschine mal als unvollständige und völlig verdreckte Ruine in grauer Vorzeit auf einem Flohmarkt „geschossen“. Zum anderen habe ich bis dahin meine Trafos mit einer Handkurbel (und Humanzähler) im Schraubstock gewickelt
Die Ruine …
kann ich hier natürlich nicht mehr vorstellen. Damals (vor über 20 Jahren) gab es noch keine Digicam. Aber glaubt mir, es war zum Jammern. Die vorhandenen Teile ansich waren exzellent in Handarbeit gefertigt (Werkzeugmacher?) nur es fehlte einiges und alles war mit viel Flugrost überzogen. Muss wohl zwischen Schrott gelagert gewesen sein. Nach der Reinigung sah das Ganze schon viel besser aus, sogar die Oberflächen des Materials (Hartpapier und Hartgewebe, Pertinax) waren sehr gut. Das Getriebe war unvollständig, der Motor fehlte ganz und der Abtrieb (Wickelachsenaufnahme) war nicht vorhanden. Der Abtrieb hatte aber einen Konus, sah verdammt nach Bohrfutteraufnahme aus. Eins besorgt, und es passte! Der unbekannte Konstrukteur hatte hier die erste 1A-Idee! Den fehlenden Motor habe ich damals durch einen 4,5V Spielzeugmotor ersetzt (Piko, wem das noch was sagt) dazu musste ich 2 Zahnräder im Getriebe und eine Lageraufnahme neu anfertigen lassen, das war damals für mich kein Problem (Freitags nach 1 war in den volkseigenen Betrieben besonders viel rauszuholen ;-)) Will sagen, es fand sich in dem großen Betrieb immer wer (z. B. im Werkzeugbau), der geholfen hat. Die Wickelachse drehte sich nun, doch mit den vielen Bohrungen in der Konstruktion und den lose beiliegenden Rollen und teilweise zerbrochenen Kleinteilen wusste ich zunächst nicht so recht was anzufangen. Sicher hatte ich beim Flohmarkthändler in den Kisten auch was übersehen. Also wurde versucht und zusammengesteckt, gefummelt und wieder verworfen. Letztlich war es aber doch relativ einfach (nachdem ich die Logik verstand). Ein paar fehlende Teile waren simple Stücken 6mm-Blankstahl und einige Teile wurden nach eigenen Vorstellungen neu angefertigt (Freitags nach 1…). So hat die Maschine dann etliche Trafos genuddelt, war eher langsam, dafür laut und die Zählerei nervte besonders. Irgendwer schleppte mir einen elektromechanischen Zähler an (Post?), ich bastelte eine Exenterscheibe und einen Mikrotaster an die Maschine, das half erstmal. Damals sprach sich ja so was in Bastlerkreisen schnell herum: „Der Guido hat da so eine Trafomaschine…“ das brachte viel Arbeit, einige überzählige Trafos und ungezählte Flaschen Bier und Wein zur Motivation. „Und wenn sie nicht gestorben sind…“ jedenfalls ebbte das mal ab. Ich selbst war auch mehr und mehr mit Computer befasst, die ganze NF und Disko-Bastelei mit ihren unzähligen Verstärkern, Lichtorgeln und was weis ich, interessierte mich immer weniger und die Maschine stand dann nur noch herum. Die Versorgungslage mit Trafos besserte sich ja auch schlagartig, so bestand kaum noch Bedarf. Bis ich langsam wieder auf den „Röhrentrip“ gekommen bin. Trafos mit üblichen Spannungen für Röhrenschaltungen waren inzwischen kaum noch zu bekommen (na ja, auch das hat sich ja nun wieder geändert, Nachfrage erzeugt Angebot) sodass ich die Maschine gelegentlich mal wieder einsetzen wollte. Ich hatte aber doch immer noch was Passendes gefunden. Bis mir neulich (natürlich mal wieder am Wochenende) ein Trafo eines alten Oszis abgeraucht war. Einen Ersatz hatte ich zwar, nur eine Wicklung war unpassend. Also Trafowickler raus. Etwas Draht war noch da, die Folien nicht mehr, na mal sehen. Das Zählerding wollte ich aber wenigstens gleich modernisieren. Na und wenn ich schon dabei bin, könnte ich doch auch gleich den Motor…. So fing das an und dauerte letztlich meinen ganzen Urlaub über.
Der Umbau…
war genau genommen eine komplette Generalüberholung. Zunächst wurde der Motor erneuert. Da ich inzwischen eine Drehbank habe, war die Motoraufnahme kein Problem. Die habe ich aus elastischem Kunststoff angefertigt um die Betriebsgeräusche einigermaßen erträglich zu halten. Dennoch ist die Maschine kein Leisetreter, die gerade verzahnten Räder im Getriebe machen schon Lärm. Die Abdeckhülse über dem Motor habe ich gleich als Kühlkörper ausgeführt, er wird schon sehr warm. Dann wollte ich den rechten Gegenhalter (Reitstock) stabilisieren. In der ursprünglichen Ausführung war sehr nachgiebig. Da ich inzwischen nicht mehr so leicht an gutes Hartgewebe komme (in meinem alten Betrieb wurde das Zeugs hergestellt) musste ich auf vorhandene Reste Hartpapier ausweichen. Jedenfalls wollte ich eine Stütze an den Reitstock bauen. Nach einiger Überlegung entschied ich mich dafür, unter die komplette Maschine einen Rahmen zu setzen. Der sollte gleich so erweitert werden, dass er den Trafo und das Steuergehäuse mit aufnimmt. So wurde die Maschine um die Hälfte länger. Dann wurde die Bremse der Vorratsspule komplett erneuert. Ursprünglich nur eine Filzscheibe, habe ich jetzt ein vorhandenes großes Zahnrad und einen Schrittmotor angebaut. Der wird über ein Poti regelbar mehr oder weniger kurzgeschlossen und bremst über seine EMV sehr gleichmäßig. Später will ich noch eine Schrittmotorsteuerung aufbauen, um diese Achse auch antreiben zu können. Dann kann ich beim Abwickeln von Trafos (zum Windungszählen) den Draht gleich automatisch aufspulen. Motor und Zahnrad stammen aus einem Drucker. Seit vielen Jahren sammle ich alles was an mechanischen Teilen beim „Schlachten“ so anfällt. Drucker, Kopierer, Fernschreiber und und und, ergeben immer viel brauchbares, vor allem Wellen, Zahnräder, Motoren, Federn und Schrauben. Da die Drahtführungsrolle im Original sehr weit oben steht, habe ich noch eine weitere Drahtführung angebracht. Die ist schwenkbar, so kann ich sie je nach Trafogröße näher an den Wickelkörper bringen. Auch die Seitenverschubmechanik wurde geändert. Ursprünglich war sie über kreuz angeordnet. Wenn die Drahtführung nach rechts sollte, musste ich den Hebel nach links bewegen. Das war zwar irgendwann gut eingeübt, widersprach aber dem gesunden Menschenverstand. Da ich jetzt einen Rahmen unter der Maschine hatte, konnte ich hinten gleich noch einen Gegenhalter anschweißen. Dadurch verlängerte sich auch noch der Hebelweg, was das Ganze feinfühliger machte. Ich hatte auch überlegt den Seitenvorschub über eine Gewindespindel und Schrittmotor zu automatisieren, doch das wäre wohl heute noch nicht fertig und irgendwie finde ich die direkte Führung per Hand (und Humancontroller) besser. Der Zähler. Er sollte ja als erstes erneuert werden, war aber fast als letztes dran. Den habe ich in ein eigenes Gehäuse gepackt und so angebaut, dass ich ihn etwas vertikal verschwenken kann. Je nach Handhabung der Maschine (stehend oder sitzend) ist er gut im Blick. Das Gehäuse ist natürlich aus Pertinax. Als Handregler wollte ich was haben, was erstens nahe bei der Hand ist und zweitens feinfühliges regeln ermöglicht. So verfiel ich auf diese sonderbare (aber äußerst praktische) Variante mit dem Hebel. Im Gehäuse werkeln wieder Wellen, Federn und Zahnräder aus meinem Fundus. Fast genauso aufgebaut ist der Fußregler. Er ist aber nicht aus Pertinax sondern aus massivem Stahl. Vor allem damit das Ding unter dem Tisch an seinem Platz bleibt. Die beiden Stücken waren gerade bei meinem Ex-Nachbarn (Schlosserei) am rumgammeln und so standen die Maße fest.  Für die diversen Wickelkörperaufnahmen habe ich mir aus vorhandenen Stahlscheiben (Stanzabfälle) paarweise „Planscheiben“ gedreht. Diese haben kreuzweise (4er, 6er und 8er Teilung) angeordnete Bohrungsreihen mit M4er Gewinde. Irgendwo findet sich meist eine Stellung in der ich durch Schrauben den Wickelkörper ordentlich rundlaufend fixieren kann. Ein Problem ist ja immer die Kraftübertragung von der Wickelachse auf die Wickelkörper. Als Wellen habe ich M10er Edelstahl-Gewindestangen genommen und die Planscheiben zunächst mit gekonterten Muttern fixiert. Das geht bei kleineren Trafos und dünnem Draht auch sehr gut, bei großen Trafos und Draht ab etwa 1mm nicht mehr. Es drehte manchmal durch, der Zähler zählt Mist! Irgendwas Festes musste her. Zuerst wollte ich je eine Planscheibe einseitig anschweißen, doch dann hätte ich mir sehr viele anfertigen müssen. Dann hatte ich die Idee mit den Muttern und der Stecknuss. Die Bilder erklären das sehr gut. Das funktioniert bestens. Natürlich habe ich auch noch diverse Halter aus Hartholz, Gummi und Irgendwas und es kommt immer mal wieder ein Neuer dazu.
Die Elektronik …
ist halbwegs übersichtlich. Ursprünglich bestand sie nur aus einem Trafo nebst Gleichrichter, dem 4,5V Spielzeugmotor und dem elektromechanischen Zählwerk. Das konnte so natürlich nicht mehr bleiben. Hier also die neuen Schaltungen.
Motor, Drehzahlregelung und Stromversorgung Als Motor wurde ein Exemplar (12V Johnson-Modellbaumotor, gibt es z. Z. bei Pollin) aus meinem Fundus genommen. Er hat bei12V ordentliche Leistung. Eine genaue Wattangabe habe ich nicht, aber er zieht unter mäßiger Last gut 6A. Als Drehzahlregelung kam dafür nur eine lastabhängige PWM (Pulsweitenmodulation) infrage. Nachdem ich einige Schaltungen studiert hatte, stolperte ich im Netz über einen Vorschlag aus einer alten Funkschau (26/1983). Die dort angegebenen Teile hatte ich alle in der Bastelkiste, also war die Entscheidung gefallen. Eine genaue Schaltungsbeschreibung erspare ich mir (und euch), die ist in der beigelegten PDF nachzulesen. Auch habe ich keine Leiterplatte entworfen. In der Zeit die ich nur für den Entwurf gebraucht hätte, habe ich die Schaltung auf Lochrasterplatine längst fertig. In der PDF ist aber eine Platine enthalten. Hier die Kurzdaten: Eingangsspannung je nach Motor bis zu 40V (TL 494 max. 42V, 7805 je nach Hersteller max. 40V) Motorstrom: Je nach Netzteil, Spannung, Kühlung, T1 u.3 und Motor bis zu 15A Drehzahlbereich an meiner Wickelachse: ca. 5-200U/Min. Regelung von Drehzahl und Kraft (von mir Durchzug genannt) Gegenüber der Originalschaltung habe ich einige Änderungen/Ergänzungen eingearbeitet. Transistor T1 wurde mit Kühlstern versehen, Transistor T3 wurde auf einen externen Kühlkörper verbracht, R17 wurde mit nur 0,1Ohm dimensioniert (wegen höherem Strom), parallel zu R10 wurde ein Relaiskontakt angeordnet um bei erreichtem Zählerstand den Motor abzuschalten. Weiterhin habe ich zusätzlich zum Regler „max. Motorstrom“ einen weiteren Regler (Durchzug) angeordnet. Damit ist es möglich, die (hammerharte) Motorregelung stufenlos bis auf „sehr weich“ einzustellen. In der harten Stellung ist die Maschine durch nichts zu stoppen. Die Drehzahl bleibt fast konstant. Für sensible Spulen, Drähte oder Zeitgenossen kann hiermit der Durchzug auf fast Null gestellt werden. Das heißt, die Spule kann mit einem Finger (oder eingewickeltem Schlips ;-)) angehalten werden. Die beiden Kondensatoren C3 und C4 wurden auf 0,47uF reduziert, sonst war die Regelung zu träge. Es treten jetzt aber ganz leichte Regelschwingungen auf. Als Drehzahlregler habe ich je einen für Hand- oder Fußregelung vorgesehen. Den Widerstand R15 sollte man so bemessen, dass bei eingestellter Höchstdrehzahl bzw. Nennspannung am Motor, 5V an Pin1 des TL494 gemessen werden. Ansonsten ist zur Schaltung und zum Aufbau nicht viel zu sagen. Natürlich muss die Verdrahtung je nach Motorstrom angemessen gestaltet sein. Als Trafo bieten sich bei 12V gute Halogenleuchten-Teile an, vorzugsweise Ringkerne, keine elektronischen. Die Rohspannung am Elko sollte ca. 5V über der Motornennspannung liegen. Der Elko (C1) könnte sicher weitaus größer sein (10…-50.000uF), ich hatte aber den Platz nicht. Weiteres siehe anhand der Fotos.
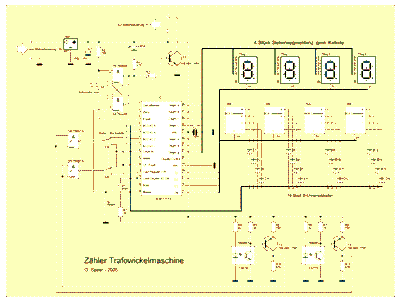
Zähler Nach einem geeigneten Zähler hatte ich erstmal länger gesucht. Zählerschaltungen gibt es zuhauf, doch ich wollte einen der vorwärts und rückwärts zählt, die Zählrichtung selbst erkennt, dabei natürlich voreinstellbar und möglichst einfach aufzubauen ist. Als IC-Grab wäre das kein Problem (xxx192 + Dekoder+Anzeigen) Doch das wäre sicher größer geworden. Einen Mikrocontroller zu programmieren ist nicht so mein Ding, wat nu? Nachdem ich einige Anfragen im Netz gestartet hatte und nichts so richtig passte, habe ich meine Materialschränke durchsucht. Und richtig! Bei den Displays fand sich ein Modul mit einem ICM7217A. Habe ich sicher mal irgendwo vom Flohmarkt mitgebracht. Es war aber nur das nackte Zählermodul mit einem IC, den 4 Anzeigen und Stromversorgung. Aber außer Codierschalter, den Optokopplern und 4 TTL-Gatter braucht man kaum mehr. Die Zusatzteile wurden huckepack auf eine Lochraster gelötet, ordentlich verdrahtet und alles ist im grünen Bereich. Kopfzerbrechen machte mir anfangs die Auswertung der Signale der Optokoppler. Mir wurde empfohlen einen Quadraturdekoder aufzubauen, das sei das Richtige. Gut, den gibt es als fertiges IC (LS7084), nur für Amateure als Einzelstück nicht. Und 100 Stück (Mindestabnahme) je XX,xx Euronen zu ordern, war wohl daneben. Das Ding kann man auch als IC-Grab bauen oder in einen GAL brennen, das schied aus. Irgendwer gab mir den Tipp, das ganze Geraffel wegzulassen und die Ausgänge der ST-Nand-Gatter (hier nur als Schmittrigger eingesetzt) direkt auf die Eingänge (Count und Up/Down) zu geben. Das wars! Eine Fehlzählung kann nur auftreten, wenn die Optokoppler grade in der „Zwischenstellung“ zwischen vor und zurück sind und man an der Wickelachse wackelt. Ist bei mir noch nicht vorgekommen. Ich habe an der Wickelachse eine kleine Markierung angebracht, um die Stellung der Reflexfolie zu sehen. Der Aufbau der Schaltung ist wirklich sehr einfach, das IC allerdings etwas teuer (bei ELPRO ca. 30,-EUR, bei Segor ca. 24,-EUR) und eigentlich abgekündigt, man braucht aber wirklich nur dieses eine und die 4 Gatter. Die Schaltung/Bedienung ist schnell erklärt: Als Codierschalter habe ich welche aus meinen Bastelkisten eingesetzt, solche (oder vergleichbare) gibt es sicher noch zu kaufen. (bei Pollin und Oppermann z.Z. als Drehschalter, bei ibäh als alles Mögliche) Damit wird der Zähler voreingestellt, dann das Ergebnis mit der Taste „Laden“ (S1) in dessen Register übernommen und anschließend „Reset“ (S2) gedrückt (das RS-FF wird gesetzt, die LED leuchtet auf, T1 wird gesperrt, Re1 in der Motorsteuerung fällt ab und gibt diese frei). Achtung! Der Motor zuckt jetzt kurz. Dabei bleibt der Inhalt im Register erhalten. Ab jetzt werden alle Umdrehungen gezählt und sobald Register und Zähler gleich sind, gibt der Ausgang /Euqal einen kurzen Impuls aus. Dieser setzt das RS-FF wieder zurück und der Motor stoppt. Dieser /Equal-Impuls kann auch abgeschaltet werden „Automatik aus“ (S4) und der Zähler (und Motor) läuft unendlich durch. Da meine Maschine sowohl vorwärts als auch Rückwärts arbeiten kann (weis noch nicht ob das außer zur Wicklungskorrektur irgendwie nützlich ist) habe ich auch den Zähler mit einem Umschalter „Vor-Rück“ (S3) ausgestattet. Nicht verwechseln: In der Stellung Vorwärts zählt er natürlich auch automatisch zurück, wenn ich die Drehrichtung am Motor umkehre. Hier ist gemeint, wenn die Drehrichtung Rückwärts die Arbeitsrichtung ist, dann muss der Zähler natürlich auch vorwärts zählen. Alles klar? Der Spannungsregler (7805) muss gut gekühlt werden wenn die Spannung direkt aus der Steuerschaltung entnommen wird. Oder man hat eine 2. Wicklung auf dem Trafo zur Verfügung. Mögliche Vereinfachungen: Die 4 Gatter können eventuell auch nur aus einem 74xxx132 (4 NAND mit Schmittriggereingängen) bestehen (ein RS-FF aus ST-NAND habe ich noch nicht versucht) und die beiden PNP-Transistoren an den Optokopplern könnten eventuell entfallen. Die ST-NAND werden dann direkt an R5 bzw. R7 (diese eventuell angleichen) geschaltet. Der Schalter „Vor- Rückwärts“ (S3) kann eventuell auch entfallen. Wenn der Zähler in die falsche Richtung zählt, müssen die Ausgänge der 74xx132 (oder die Eingänge) vertauscht werden. Wenn der Motor nach Reset ausgeht (und bei Laden an) sind die Anschlüsse R und S am FF zu tauschen. Der eigentliche Aufbau ist bei mir aufgeteilt auf den Zähler einerseits und die Optokoppler mit T2 u.3 und den Widerständen direkt an der Wickelachse (wie im Schaltbild angedeutet). Alles Weitere siehe Fotos. Auf der Seite “Downloads” liegen noch die Datenblätter zum TL 494, zum ICM 7217x, zum Transistor 2N3055 (Motorola) und zu den Optokopplern sowie der Funkschauartikel.
Der Nachbau…
dieser Maschine wird wohl so nicht vorkommen. Deshalb habe ich hier kaum Maßangaben gemacht. Auch, weil das ganze Gerät ja Step-by-Step über Jahre aufgebaut und verändert wurde. Dabei wurde verwandt was gerade so in den Bastelkisten lag und geeignet erschien, extra Zeichnungen hatte ich nie angefertigt. Ich denke aber als Anregung für eigene Konstruktionen, wird sicher einiges dabei sein. Vorraussetzung für eigene Konstruktionen ist gutes handwerkliches Geschick, ordentliches Handwerkzeug, eine Drehbank (oder man kennt jemanden der einen kennt), einen Schweißtrafo (oder besser CO2) und ein großer Materialfundus. Eine Fräsmaschine ist nicht unbedingt nötig (würde aber einiges helfen) die einzigen Frästeile sind am Getriebe und der Drahtführung. Heute würde ich das Getriebe aber nicht mehr so bauen. Es bietet sich an, dazu einen ordentlichen Akkuschrauber (ab 12V) zu zerlegen. Der hat alles was man braucht: Motor (die „Elektronik“ kommt in die Tonne!), Getriebe (möglichst 2 Stufen) und Bohrfutter. Das allerdings sollte eins mit Schlüssel sein, diese „Handverdrehgurken“ taugen kaum was. Die Teile der Drahtführung können natürlich auch anders gebaut werden. Als Material für die Maschine geht neben Pertinax (möglichst Gewebe) auch Alu, Sperrholz oder sonst was. Der Rahmen sollte schon aus Stahl bestehen. Dabei sieht Kastenprofil (bei mir 15mm) nicht nur besser aus, es ist auch stabiler. Vor allem eins ist wichtig beim Nachbau: Man muss irgendwann mal anfangen! Die Ideen kommen dann beim Bau fast von alleine ;-)
Zum Schluss…
nicht mehr viele Worte, ist eh schon zuviel Text. Eins muss aber sein: Einen herzlichen Dank an den unbekannten Menschen, der mit seinen Ideen die Ausgangsbasis für meine Maschine legte. Ansonsten sind die Einzelheiten in den Fotos und Bildunterschriften sicher ausgiebig dokumentiert und wenn noch Fragen sind: guido@guido-speer.de
Wer hier noch Rechtschreibfehler jeder Art findet, kann sie mir gerne gut verschnürt zusenden. Ansonsten gilt immer der Spruch: „Ein kluger Mensch bemerkt das nicht, ein dummer Mensch der merkt das nicht“
Na dann, viel Erfolg Guido
|